Examples#

On this page you will find practical examples of using various features of how OGSTools can be used. Different stages of the simulation workflow are covered.

Quick start#

In this section you will find examples helping you use the most commonly used features of ogstools: reading data, plotting and simple post-processing

OGSTools Framework - Complete Workflow Guide

OGSTools Framework - Complete Workflow Guide

OGSTools Framework - Quick Start

OGSTools Framework - Quick Start

Read mesh from file (vtu or xdmf) into pyvista mesh

Read mesh from file (vtu or xdmf) into pyvista mesh

Stress analysis

Stress analysis

Saving and Loading Models - The Storage System

Saving and Loading Models - The Storage System

Pre-processing: preparing the simulation#

This section shows how to create bulk meshes for the OGS simulation. To complete the model, boundary meshes and a prj file must be created in addition to the bulk mesh. Examples on those subjects will be added in the future.

Extracting boundaries of a 2D mesh

Extracting boundaries of a 2D mesh

Creating a BHE mesh (Borehole Heat Exchanger)

Creating a BHE mesh (Borehole Heat Exchanger)

Setting initial properties and variables in bulk meshes

Setting initial properties and variables in bulk meshes

Creating meshes from pyvista surfaces

Creating meshes from pyvista surfaces

Creating meshes from vtu surface files

Creating meshes from vtu surface files

Remeshing with triangle elements

Remeshing with triangle elements

Create and manipulate prj-files#

The following Jupyter notebooks provide some examples of how to use OGSTools to create and manipulate Project-files to configure OGS models.

How to Create Simple Mechanics Problem

How to Create Simple Mechanics Problem

Run a Simulation#

We will show how to run a OGS simulation. The Project files and the meshes must be prepared in advance.

Run a simulation

Run a simulation

Run a simulation - Step by step

Run a simulation - Step by step

Interactive Mesh manipulation (OGSTools - Integrated)

Interactive Mesh manipulation (OGSTools - Integrated)

Interactive Mesh manipulation (Native interface)

Interactive Mesh manipulation (Native interface)

Analyze logs#

This section covers the usage of the logparser, which can be used to analyze OGS simulations with respect to the runtime or convergence behavior.

Logparser: Introduction

Logparser: Introduction

Logparser: Predefined Analyses

Logparser: Predefined Analyses

Logparser: Advanced topics

Logparser: Advanced topics

Post-processing: reading and analyzing the data#

Aggregation of Meshseries Data

Aggregation of Meshseries Data

Calculate differences between meshes

Calculate differences between meshes

Spatial & temporal refinement - nuclear decay

Spatial & temporal refinement - nuclear decay

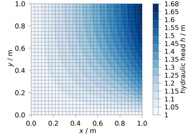
Spatial refinement - steady state diffusion

Spatial refinement - steady state diffusion

Analyzing integration point data

Analyzing integration point data

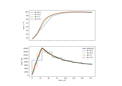
Plotting nuclear waste heat over time

Plotting nuclear waste heat over time

Plot data of a sampling lines

Plot data of a sampling lines

Variable presets and data transformation

Variable presets and data transformation

Plotting the data#

The following jupyter notebooks provide some examples of how to use ogstools to create all different kinds of plots.

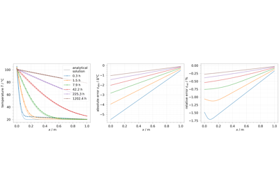
How to compare results with reference data or an analytical solution

How to compare results with reference data or an analytical solution

How to create Animations

How to create Animations

Aspect ratios

Aspect ratios

Visualizing 2D model data

Visualizing 2D model data

Visualizing 3D model data

Visualizing 3D model data

How to plot data at observation points

How to plot data at observation points

Shared axes

Shared axes

How to Create Time Slices

How to Create Time Slices

Plotting different process variables on already existing Matplotlib figures / axes

Plotting different process variables on already existing Matplotlib figures / axes

Conversion tools#

This section covers tools designed to help with converting already existing simulations setup with alternative software to open formats compatible with OGS.

Feflowlib: How to get started with the FEFLOW converter.

Feflowlib: How to get started with the FEFLOW converter.

Feflowlib: How to modify boundary conditions after conversion of a FEFLOW model.

Feflowlib: How to modify boundary conditions after conversion of a FEFLOW model.

Feflowlib: How to modify the project-file after converting a FEFLOW model.

Feflowlib: How to modify the project-file after converting a FEFLOW model.

Workflow with Feflowlib: Component-transport model - conversion, simulation, postprocessing

Workflow with Feflowlib: Component-transport model - conversion, simulation, postprocessing

Workflow with Feflowlib: Hydraulic model - conversion, simulation and post-processing

Workflow with Feflowlib: Hydraulic model - conversion, simulation and post-processing

Workflow with Feflowlib: Hydro-thermal model - conversion, simulation and post-processing

Workflow with Feflowlib: Hydro-thermal model - conversion, simulation and post-processing